Work
Neutral Finance
The Royal Edinburgh Military Tattoo
New Portfolio Site
Biota Variable
Minus 1
School Mural
JHE Vehicle Livery
Logos
Illustration Gallery
Developer Portfolio
DISORDER
Contact
Sean Gordon
Work
Neutral Finance
The Royal Edinburgh Military Tattoo
New Portfolio Site
Biota Variable
Minus 1
School Mural
JHE Vehicle Livery
Logos
Illustration Gallery
Developer Portfolio
DISORDER
Contact
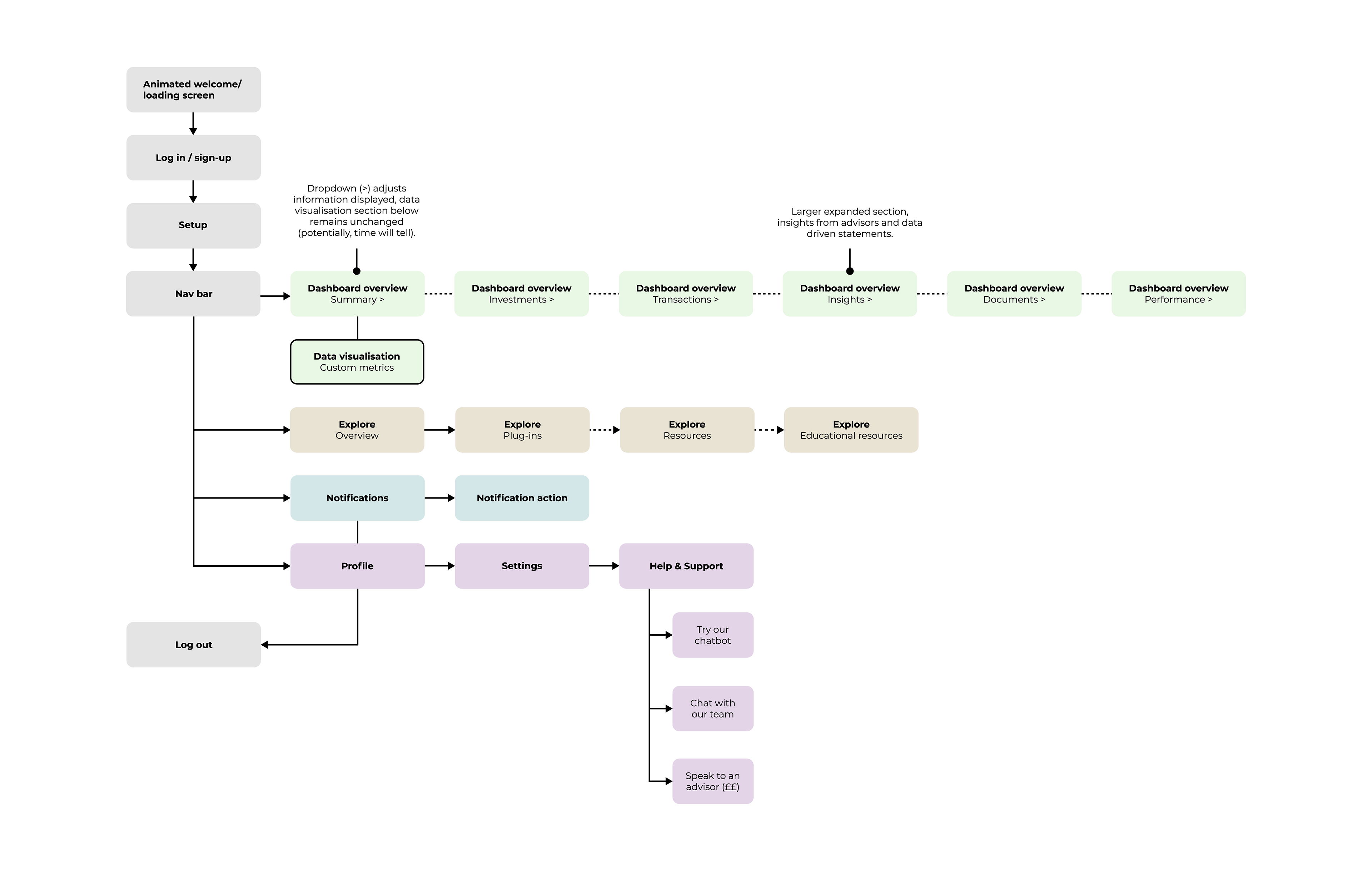
Neutral Finance
UI prototype for a sustainable investing app that visualises impact and guides greener choices.
↑
Back to Top